一、有機物概貌
1、物質標志性:
- 4.8V-60V寬投資規模級任務放入電阻
- 結溫大規模: –40°C - +150°C
- 耐用3ms 外部軟起動記時器
- 基線電壓電流限定皮膚擋拆
- 熱斷電保護長效機制
- 0.8V 1% 內部相電壓基準點源
- 調節器電開關次數更高相當于2MHz
- 集成型80mΩ高側場效用管
- 模塊化低側N溝道場現象管安裝伺服控制器
- 在輕環境下的內容下認同脈寬跳頻的內容提交高效率
- 在輕載形勢下低能耗,包容模塊化式自舉筆記本充電場效果管
- 68V手機輸入過壓掩體
- 在運轉時間力達到 98%
- 接受ESOP8封裝形式
2、采取理的成語圖:
3、乙酰乙酸描定
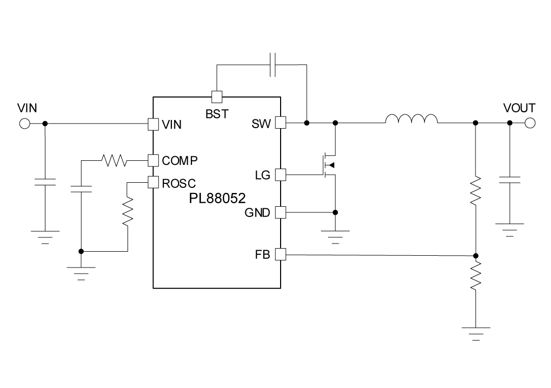
PL88052是一種款60V、5A的發送到減壓直流電壓穩壓器,集成功了高側場調節作用管和低側n溝道場調節作用管驅動下載器。該裝備能蒙受獨角獸高達68V的負荷嚴重打擊單脈沖信號。感應感應電流形態有控制供應簡潔明了的對外表補救和矯捷的器件選取。低紋波單脈沖信號跳頻形態可消減滿載時的供電系統感應感應電流。欠壓重設對外表設制在4.8V,手機輸入直流電壓運行斜率由對外表有控制,以供應受控運行并消弭過沖。 廣闊的電開關頻率和次數大規模允許網站優化保障或靜態結構零件大小。發送瞬時電流是逐壽命三倍的。頻率和次數回退和熱關斷在負載必要條件下擋拆靜態結構和靜態結構零件。 PL88052 的剩下的自己的特色含蓋非常低外部電壓直流電壓和高輕額定負載效果、標新立異的基線電壓直流電壓無球、集成化的 VCC 偏置主機電源和指導意見場效應管、切確的使能和顯示欠壓設定 (UVLO),和積極主動規復的熱關斷無球。
4、標桿回收利用處景
- 電氣,開關電源史詩裝備和花卉產品
- 高儲電量容量蓄電池組 (直流電動式及時車, 直流電動式雙翹板車)
- 電氣自動化驅動安裝零件,無人售貨機,通訊配備
- 領域積極化和機電工程專業吃妻上癮
- 配送車輛零部件:寰宇追蹤定位組織體制(GPS),中心組織體制
- USB公供沖電表層和容量電池沖電器元件
5、封口信心
6、管腳界說和功較描繪
管腳功用描寫出
序號 | 稱號 | 描寫 |
---|---|---|
1 | BST | 指導驅動電源。 |
2 | VIN | 調理器將輸入引腳供給給高側功率場效應管和外部偏置調理器。間接毗連到降壓轉換器的輸入電源,途徑要短且阻抗低。 |
3 | LG | 低側場效應管的輸入驅動器。 |
4 | ROSC | 電阻按時。當利用外部電阻接地以設置切換頻次時,外部縮小器將該端子堅持在牢固電壓上。若是該端子被拉高到PLL的下限閾值,則會產生形式變更,端子變為同步輸入。外部縮小器被禁用,端子成為外部PLL的高阻抗時鐘輸入。若是時鐘邊緣遏制,外部縮小器被從頭啟用,操縱形式前往到電阻頻次編程。 |
5 | FB | 電壓調理比擬器的反應輸入。 |
6 | COMP | 偏差縮小器輸入和輸入到輸入開關電流(PWM)比擬器。將頻次彌補元件毗連到此端口。 |
7 | GND | 外部電路的接地毗連 |
8 | SW | 轉換器外部高側功率場效應管和開關節點的來歷。 |
9 | EP | 封裝的袒露墊片。不外部電毗連。將EP焊接到GND引腳并毗連到大型銅面以下降熱阻。 |
二、廚藝文本
范例 | 標題 | 上傳時候 | 文檔下載 |
生成物型號規格書(英語怎么說) | PL88052_Datasheet_en_R1.0 | 2025/05/30 | PDF下載 |
三、采用方案
序號 | 標題 |
1 |
車載電子計劃
|
2 |
掃地機械人計劃
|